
1 目标
通过Arduino控制直流电机正反转(不能变速)。任何额定电压在4.8~35V范围内的电机均可使用。
2 所需要材料
硬件
1. Arduino UNO, 数量:1.
2. 电脑-Arduino USB连接线, 数量:1.
3. 杜邦线,数量:若干。
4. 给L298N供电:大电流电池带开关一套,或者DC电源
5. L298N,数量:1.
6. 直流电机,数量:2.(额定电压在4.8~35V范围内)
软件
1. 米思齐 (电脑)。
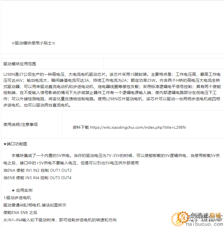
UNO板上的2345连接L298N的IN1234,其他连接看图片,如果是大功率电流,建议连接L298N的12V口,如图电池的正极就是连接了12V口,一般的5号电池都不行,建议用DC接L298N

这程序将会让电机一直转(看视频)

程序下载
实现情况相当于高电平为正极,低电平为负极。如果电平同时为高或者低并接在电机正负极上,那么电机将会不动,你去试试看吧!!!
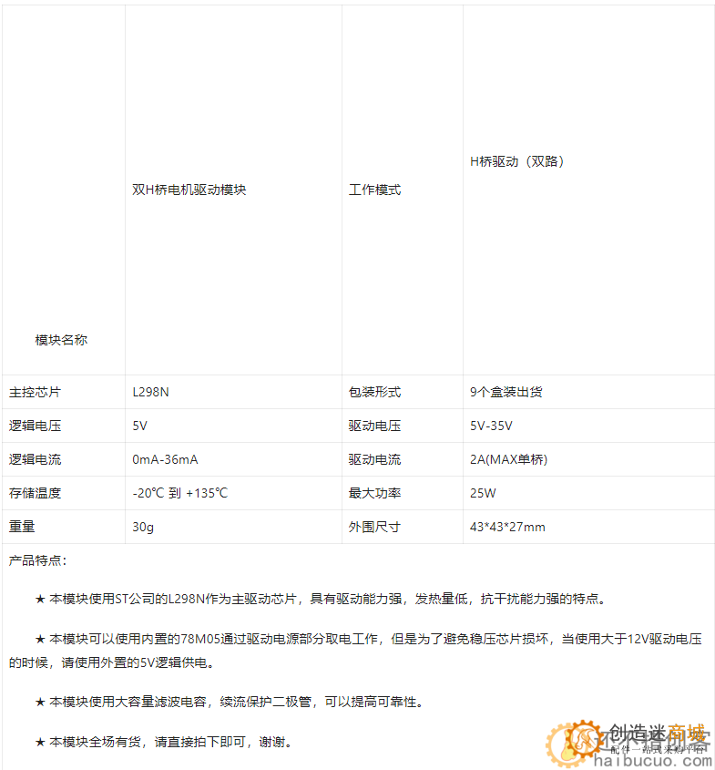
L298N参数
· 逻辑部分输入电压:6~12V。(可公用Arduino的Vin)
· 驱动部分输入电压Vs:4.8~35V。(额定电压在此范围内的电机可使用此模块。电机最好单独供电,避免干扰。)
· 逻辑部分工作电流Iss:<36mA
· 驱动部分工作电流Io:<2A
· 最大耗散功率:25W(T=75℃)
· 控制信号输入电平:高电平:2.3V
· 工作温度:-25~+130℃
· 硬件接口:5.0mm间距接线柱
· 带固定扣,并可以通过排阵接入控制信号
· 驱动形式:双路大功率H桥驱动
· 尺寸:47x53mm



 
                                    